| FRAMES | NO FRAMES | Description | Examples |
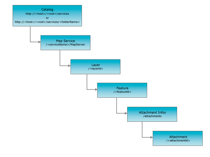
| URL | http://<attachmentinfos-url>/<attachmentId> |
|---|---|
| Parent Resource | Attachment Infos |
| Required Capability | Query |
The attachment resource represents an individual attachment associated with a feature.
This resource is available only if the layer has advertised that it has attachments.
A layer has attachments if its hasAttachments property is true.
The content of the attachment are streamed to the client. If the attachment is not found, an HTTP status code of 404 (Not found) is returned.
gdbVersion parameter was added. Use this parameter to specify the geodatabase version to query.
| Parameter | Details |
|---|---|
| gdbVersion |
//This option was added at 10.1 Description: GeoDatabase version to query. This parameter applies only if hasVersionedData property of the service and isDataVersioned property of the layer(s) queried are true. If this is not specified, query will apply to published map's version. Syntax: gdbVersion=<geodatabase version> Example: gdbVersion=sde.USER1 |
Example 1: Note this is an example url only and is not an active link to an existing attachment.
http://sampleserver3.arcgisonline.com/ArcGIS/rest/services/SanFrancisco/311Incidents/MapServer/0/818654/attachments/1
Example 2: Retrieve attachment from an alternate SDE version Note this is an example url only and is not an active link to an existing attachment.
http://sampleserver3.arcgisonline.com/ArcGIS/rest/services/SanFrancisco/311Incidents/MapServer/0/818654/attachments/1?gdbVersion=sde.DynamicLayers