| FRAMES | NO FRAMES | Description | Examples |
| URL | http://<featureserviceattactmentinfos-url>/<attachmentId> |
|---|---|
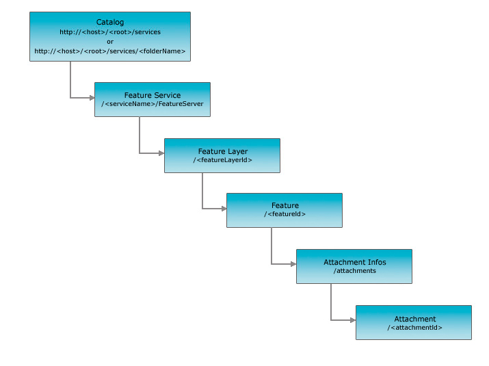
| Parent Resource | Attachment Infos - Feature Service |
| Required Capability | Query |
The attachment resource represents an individual attachment associated with a feature.
This resource is available only if the layer has advertised that it has attachments.
A layer has attachments if its hasAttachments property is true.
The content of the attachment are streamed to the client. If the attachment is not found, an HTTP status code of 404 (Not found) is returned.

Example 1: Note this is an example url only and is not an active link to an existing attachment.
http://sampleserver3.arcgisonline.com/ArcGIS/rest/services/SanFrancisco/311Incidents/FeatureServer/0/818654/attachments/1